丝芭传媒称鞠婧祎多次编造谎言,“涉嫌严重经济犯罪”,将择日全网公开实名举报
近日,知名演员、歌手,鞠婧祎与经纪公司丝芭传媒的合约纠纷愈演愈烈,引发关注。双方你来我往,各执一词。
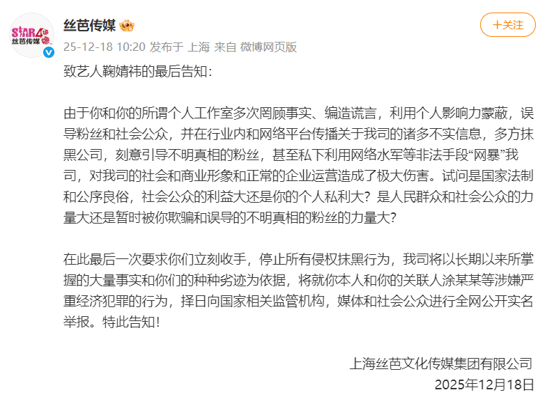
12月18日,据白鹿视频报道,丝芭传媒发文“致艺人鞠婧祎的最后告知”。

全文如下:
由于你和你的所谓个人工作室多次罔顾事实、编造谎言,利用个人影响力蒙蔽,误导粉丝和社会公众,并在行业内和网络平台传播关于我司的诸多不实信息,多方抹黑公司,刻意引导不明真相的粉丝,甚至私下利用网络水军等非法手段“网暴”我司,对我司的社会和商业形象和正常的企业运营造成了极大伤害。试问是国家法制和公序良俗,社会公众的利益大还是你的个人私利大?是人民群众和社会公众的力量大还是暂时被你欺骗和误导的不明真相的粉丝的力量大?
在此最后一次要求你们立刻收手,停止所有侵权抹黑行为,我司将以长期以来所掌握的大量事实和你们的种种劣迹为依据,将就你本人和你的关联人涂某某等涉嫌严重经济犯罪的行为,择日向国家相关监管机构,媒体和社会公众进行全网公开实名举报。特此告知!
此前据红星新闻报道,近日,丝芭传媒起诉状称鞠婧祎合约至2033年引发热议。12月15日,鞠婧祎方发声明,称与丝芭传媒的经纪合约已于2024年6月终止,同时指控丝芭传媒伪造艺人签名及授权。
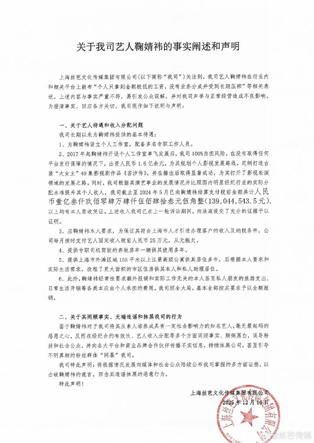
16日,丝芭传媒晒笔迹鉴定报告否认伪造艺人签名及授权。

展开全文
对此,鞠婧祎方也请律师发布了相关声明。

鞠婧祎方称双方合约已于2024年6月到期,丝芭传媒所谓补充合约系伪造,且该公司长期、多次串通其关联公司通过签订“双重合同”的方式隐瞒演艺收入真实金额,截留、侵占本应属于鞠婧祎的演艺收入。
丝芭传媒则称鞠婧祎在行业内和相关平台上散布“个人只拿到金额极低的工资,没有业务分成并受到长期压榨”等谣言,并公布了给予鞠婧祎的收入和待遇。根据丝芭传媒此前所言,鞠婧祎合约2033年8月才到期。
12月16日,@丝芭传媒 发布“关于我司艺人鞠婧祎的事实阐述和声明”,称鞠婧祎在行业内和相关平台上散布“个人只拿到金额极低的工资,没有业务分成并受到长期压榨”等相关表述,与事实严重不符。
丝芭传媒回应鞠婧祎待遇和收入分配问题,称曾出资人民币1.6亿余元,为鞠婧祎单飞发展后规划影视发展路线,截至2024年5月,已向鞠婧祎结算支付税前金额共计139044543.5元,均有本人签收凭证,并按月支付固定收入25万元(税前),还提供专职司机、房车供其使用多年,提供上海高级公寓供其居住。
丝芭回应鞠婧祎声明称,将根据情况发展陆续公布多方面证据,回击鞠婧祎造谣抹黑的恶意行为。

12月17日,丝芭传媒再次发文质疑鞠婧祎,称其解约行为自相矛盾,玩文字游戏。

鞠婧祎(Cecily),1994年6月18日出生于四川省遂宁市,影视演员、流行乐歌手。2013年11月2日,鞠婧祎凭借SNH48《剧场女神》团体公演正式出道。2016年,主演个人首部玄幻剧《九州·天空城》,还曾出演《芸汐传》《热血长安》《新白娘子传奇》等作品。

图源:视觉中国
编辑:吴祈
审核:魏国峻
【来源:白鹿视频、红星新闻】







评论